
Платформа управления документами Syntellect TESSA
Богатый функционал для развития специализированных решений любого уровня
Еще никогда работа в СЭД не была такой удобной
Консультация и бесплатный демо-доступ
Потоковый ввод документов (сканирование, автоматическое распознавание атрибутов)
Финансовый архив
Архив внутренних организационно-распорядительных и нормативных документов
Управление архивом бумажных документов (упаковка, передача/изъятие в/из архива)
Преимущества платформы
Высокая прикладная готовность базовой конфигурации в стандартной поставке системы
Скорость выполнения основных операций менее 1 секунды
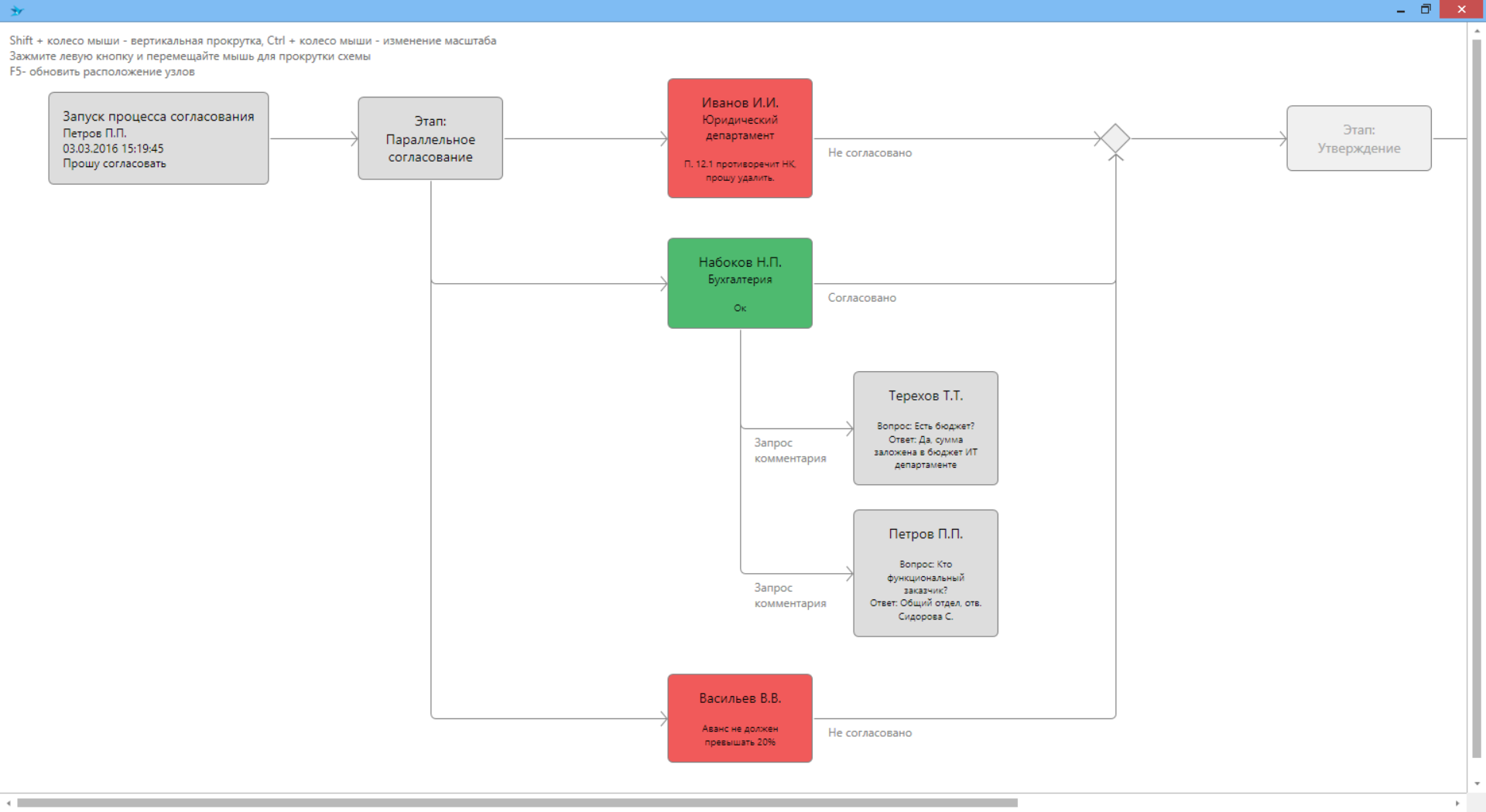
Наглядная визуализация хода выполнения процесса для пользователя
Удобный управленческий инструмент
Простые, вычисляемые и контекстные роли
Зависимые представления, подмножества, подсветка отдельных ячеек
Гибкая настройка локализации любого объекта системы
Выбор цветовой темы и фона

Рекомендуется просмотр на полном экране в HD-качестве













Остались вопросы? Задайте их менеджеру
Закажите звонок, и наши менеджеры квалифицированно ответят на все ваши вопросы!
05.04.2019
В марте 2019 года в отеле «Mercure Москва Павелецкая» состоялась весенняя конференция TAdviser СЭД и ECM Day 2019. В рамках деловой программы Игорь Дубина, операционный директор Банка СОЮЗ рассказал об автоматизации внутрибанковских процессов на платформе TESSA
2
03.04.2019
Департамент операционной поддержи бизнеса Банка ВТБ завершил внедрение электронного документооборота между подразделениями Банка для обработки кредитных сделок и операций физических лиц. Решение реализовано на платформе TESSA в рамках проекта «Развитие электронного архива».
2
10.03.2019
13 марта 2019 года приглашаем принять участие в конференции TAdviser СЭД и ECM Day. В рамках деловой программы мероприятия с докладом выступит Игорь Дубина, операционный директор Банка СОЮЗ.
2
Мы работаем по всей России
+7 (499) 394-32-20